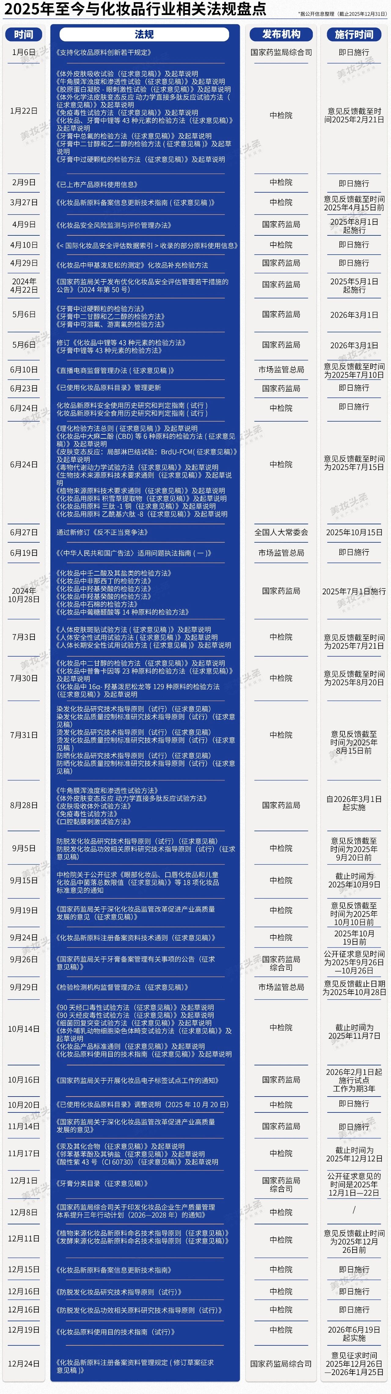
88+化妆品相关法规及配套文件面世,2025年,中国化妆品行业监管已然迈入深水区!
据《美妆头条》不完全统计,截至2025年12月31日,国家方面共计发布约88+与化妆品行业相关法规配套文件,覆盖原料创新(占比约30%)、化妆品安评(占比约25%)、化妆品监管(占比约25%)、电商营销(占比约20%)及政策支持与产业扶持(占比约10%)等多个板块。

这些法规并非孤立存在,而是环环相扣,共同推动中国香妆行业迈向高质量发展新征程。
鼓励支持化妆品原料创新
自2021年起,国家药监局就大力鼓励支持化妆品原料创新。自新原料备案开闸以来,我国的化妆品新原料备案数持续走高,2025年以来 ,原料创新在法规层面更迎来实质性突破。
2月初,《国家药监局关于发布支持化妆品原料创新若干规定的公告(2025年第12号)》发布。文件不仅从新原料注册备案分类技术、关联产品申报、安全监测期管理等内容提出了相关的要求和具体措施,还规定了化妆品原料标准研究工作技术指导、标准修订、基础研究、信息化建设等内容。
3月底,中检院发布《化妆品新原料备案信息更新技术指南(征求意见稿)》,指导备案人规范开展化妆品新原料备案信息更新及相关研究工作。
6月,中检院再发布关于《化妆品新原料安全使用历史研究和判定指南(试行)》等2项技术指南的通知,加强对新原料情形判定及分类研究的技术指导。
来到下半年,中检院同样动作频频。在就生物技术来源原料技术要求、植物来源原料技术要求公开征求意见后;又对化妆品新原料注册备案再“松绑”,放宽了“防脱发、祛痘、抗皱、去屑、除臭”这五类中风险原料的毒理学试验项目资料要求;此外,还对植物来源、发酵来源的化妆品新原料命名技术指导原则征求了意见。
就在12月15日,《化妆品新原料备案信息更新技术指南》发布,这对指导新原料注册人、备案人规范开展相关工作,大有裨益。
目前,《已使用化妆品原料目录》已进行了二轮动态更新,度过三年安全监测期化妆品新原料共有5个,均被纳入《目录》Ⅱ进行管理,《目录》Ⅰ的化妆品原料名称及标注信息也进行了规范优化。
据国家药监局化妆品新原料备案系统数据,我国已有375个化妆品新原料完成备案,2025年更是突破168大关,创历史新高。
这一切创新成果背后,都离不开化妆品新原料监管体系的持续动态调整。
优化化妆品安全评估管理
5月1日,完整版化妆品安评制度全面落地。
为了推进优化化妆品完整版安全评估制度全面实施,2024年国家已持续加强化妆品安全评估技术研究与创新,完善系列化妆品安全评估技术指南,如发布《化妆品安全评估资料提交指南》《化妆品防腐剂挑战测试评估技术指南》等,2025年,国家也出台了多个配套文件。
譬如,2月中检院发布关于更新《已上市产品原料使用信息》的通知,替代2024年4月30日发布的《已上市产品原料使用信息》。据了解,该文件不仅增加了原料及使用量信息,数据覆盖的作用范围也更广,还优化了参照使用原则。
4月,中检院又发布《〈国际化妆品安全评估数据索引〉收录的部分原料使用信息》(以下简称《〈国际索引〉原料信息》),该文件收录了999种原料2879条使用量信息,这些原料信息皆是对旧《国际权威化妆品安全评估数据索引》中收录的无评估结论或存在限制使用条件的部分原料。
“增补的《〈国际索引〉原料信息》解决了很多原料安全评估难题。”化妆品违禁词网创始人李锦聪曾表示。
不难看到,针对完整版安评存在的原料缺乏安全用量数据问题,监管部门已出台系列纾困政策。
完善化妆品
成分、技术、检验方法标准
“强化化妆品监管技术支撑保障”是《国家药监局关于深化化妆品监管改革促进产业高质量发展的意见》中的重点。
据《美妆头条》不完全统计,为进一步完善化妆品技术标准体系建设,2025年中检院发布了33+与化妆品成分及试验方法相关的征求意见稿,国家药监局补充或修改了19个化妆品成分及检验方法。
如针对化妆品中汞超标事件频发,中检院对汞及其化合物等原料的检验方法公开征求意见,删除了汞限值的备注内容“含有机汞防腐剂的眼部化妆品除外”,并拟对硼酸苯汞、硫柳汞等2种化妆品准用防腐剂调整为化妆品禁用原料。
6月24日,中检院发布《化妆品中大麻二酚(CBD)等 6 种原料的检验方法(征求意见稿)》,拟将检测基质从“水剂、膏霜、乳液、凝胶”4 类,扩展至粉剂、蜡基等更多品类。
此外,对于体外皮肤吸收、90天经口毒性、90天经皮毒性等标准毒理学实验方法,中检院也在陆续征求意见。
7月1日,《化妆品中壬二酸及其盐类的检验方法》正式施行,这意味着化妆品中壬二酸的检验方法将有据可依。
8月底,国家药监局正式将牛角膜浑浊度和渗透性试验方法等5项方法纳入化妆品安全技术规范,自2026年3月1日起实施。
这些征求意见稿及检验方法的发布,有力地推动了化妆品行业成分检测、技术标准及方法体系的建设。
强化对重点品类化妆品
的管理及研究技术指导
加强对各类化妆品的监督管理,一直是守护公众用妆安全的重中之重。
4月,国家药监局发布了《化妆品安全风险监测与评价管理办法》,该办法针对的是化妆品潜在风险识别、评估和管理的关键环节,细化了计划制定、采样和检验检测、问题线索移交和调查、监测结果评价与应用的流程工作要求。
在此基础上,5月,国家药监局发布通告,将《牙膏中过硬颗粒的检验方法》等7项方法纳入化妆品安全技术规范(2015年版),推动牙膏产品及行业的高质量发展。
7月,中检院就染发化妆品、烫发化妆品、防晒化妆品的研究技术指导原则(试行)公开征求意见。
9月,中检院再就防脱发化妆品的研究技术指导原则,眼部化妆品、口唇化妆品和儿童化妆品中菌落总数限值(征求意见稿)等18项化妆品标准公开征求意见稿。
就在12月16日,中检院正式发布《防脱发化妆品研究技术指导原则(试行)》《防脱发化妆品功效相关原料研究技术指导原则(试行)》,首次对防脱发化妆品从原料、功效评价、标签宣称等环节进行细化规范,明确防脱发化妆品属于特殊化妆品,实行注册管理。
可以说,聚焦化妆品品类,今年国家发布的法规颇有“分类施策、精准覆盖”的特点。尤其是针对高风险、高关注度的化妆品品类,国家一直在深化监管科学研究。
以网管网,严控网络电商
近年来,美妆电商发展迅速,但与此同时,假冒伪劣、虚假宣传等乱象随之滋生。基于此,2025年国家对网络电商的管控力度大大加强。
6月,市场监管总局会同国家网信办研究起草的《直播电商监督管理办法(征求意见稿)》发布,旨在规范直播电商市场秩序,促进直播电商健康发展。该文件除了明确直播电商平台经营者、直播间运营者、直播营销人员服务机构和直播营销人员的法定责任和义务,进一步加强直播电商常态化监管,还提出“黑名单制度”,要求电商平台建立黑名单,并采取严厉措施,禁止违规者通过更换账号、迁移账号等方式重新进入平台从事直播电商活动。
同月,市场监管总局又印发《〈中华人民共和国广告法〉适用问题执法指南(一)》的通知,规定自2025年10月1日起,企业发生的投流费用税前扣除额度不得超过年度营业收入的15%,超出的部分将按规定计征企业所得税,其中化妆品行业企业的扣除比例为30%。这意味着,未来美妆行业靠“烧钱换流量”的“伪红利”将难以为继。
此外,十四届全国人大常委会第十六次会议表决通过的《反不正当竞争法》修订草案,也完善了对混淆、虚假宣传、网络刷单炒信等行为的界定,并明确了相应的法律责任。
通过清晰界定违法行为边界、压实电商平台各方责任,国家正在持续强化美妆的网络经营监管。
2026,更为深刻的
合规大考即将来临
可以预见的是,随着2026年的钟声敲响,一场更为深刻的合规大考即将来临。

这从以下几点可以体现:
一是“育发类”产品将全面被禁。
2021年12月17日,国家药监局明确,育发、脱毛、美乳、健美、除臭五类原特殊用途化妆品的过渡期明确至2025年12月31日止。也就是说,自2026年1月1日起,宣称“育发”“脱毛”“美乳”“健美”“除臭”的特殊化妆品,不得继续生产、进口、销售。
过渡期满后,原育发类产品中仅有助于减少头发脱落的产品,仍划为“特殊化妆品”,宣称“防脱发”,其余部分“脱毛”“除臭”“美乳”“原育发类产品中宣称防断发的产品”被调整至普通化妆品管理。这意味着,2026年起“育发”功效化妆品将彻底退出历史舞台。
二是牙膏管理收紧。
2025年5月,国家药监局发布《关于将牙膏中过硬颗粒的检验方法等7项方法纳入化妆品安全技术规范(2015)的通告》,强化了对牙膏成分(如氟化物、过硬颗粒、有害溶剂)的监管。
12月1日,国家药监局发布《牙膏分类目录(征求意见稿)》,首次明确牙膏产品“不可超纲”的八个功效类别,又将儿童牙膏功效宣称用语被严格限制,仅21项可用。
两大文件均将在2026年施行,为牙膏生产与宣称构建起严格的监管闭环。
三是射频治疗仪、射频皮肤治疗仪需“持证上岗”。
2024年4月1日,国家药监局再给予射频美容仪2年合规过渡期。自2026年4月1日起,射频治疗仪、射频皮肤治疗仪类产品,未依法取得第三类医疗器械注册证的,不得生产、进口和销售。这意味着,射频美容仪将全面进入“械字号”时代,无证产品也将被清退市场,新一轮的合规“淘汰赛”即将正式打响。
从原料、成分、技术、检验方法的丰富完善,到产品功效宣称、营销红线的划定,再到传统品类“退场”倒计时,多维度法规监管趋严,无不在昭示着一个更为规范的美妆市场秩序正在加速形成。
而当法规体系日益完善、监管触角不断延伸,对于所有市场参与者而言,只有主动拥抱合规,才能在高质量发展快车道上行稳致远。

















优选品牌
优选工厂
企业服务
全球美妆产业新媒体

